Problem der Determinierung anhand eines Ermittlungsverfahren gegen Raskolnikov
Arbeitsblatt Ethik / Philosophie, Klasse 12
Inhalt des Dokuments
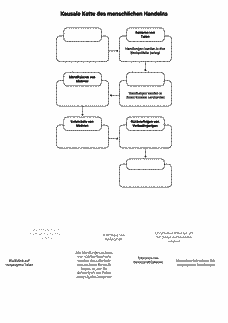
Die Schüler vervollständigen eine conceptmapartige Kette von Ereignisse. Der Text von Bieri ist nicht enthalten, aber angegeben.
3
Seiten
2x
geladen
847x
angesehen
Bewertung des Dokuments
386848
DokumentNr
So funktioniert schulportal.de
Kostenlos
Das gesamte Angebot von schulportal.de ist
vollständig kostenfrei. Keine versteckten Kosten!
Anmelden
Sie haben noch keinen Account bei schulportal.de?
Zugang ausschließlich für Lehrkräfte
Mitmachen
Stellen Sie von Ihnen erstelltes Unterrichtsmaterial
zur Verfügung und laden Sie kostenlos
Unterrichtsmaterial herunter.












